14
01
-
2026
优必选16亿“入从”锋龙股份:人形机械人量产钥
作者: 888集团官网正版
优必选16亿“入从”锋龙股份:人形机械人量产钥
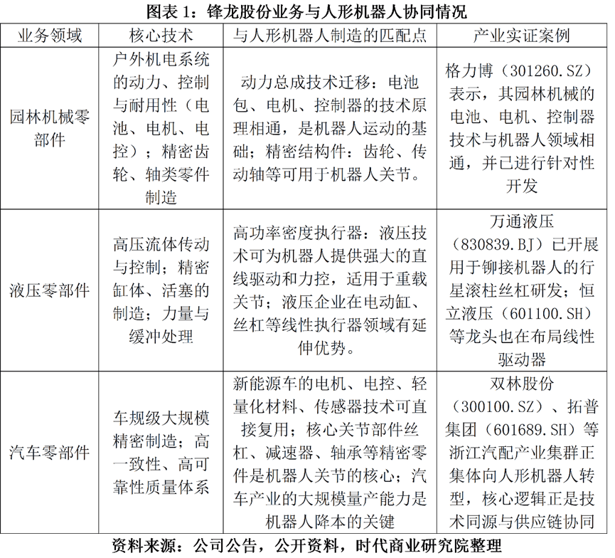
2025岁暮,被誉为“人形机械人第一股”的优必选(颁布发表,将以不跨越16。65亿元的总价格,通过“和谈让渡+部门要约收购”的组合体例入从从营园林机械零部件的锋龙股份(002931。SZ)。动静一出,被贴上人形机械人概念标签的锋龙股份股价回声而起,复牌后实现11连板的大幅上涨,市场热度空前。一边是亟待量产突围的明星科技公司,一边是股价飙升的保守制制企业,这场聚光灯下的本钱盛宴,事实是一次精明的计谋合纵,仍是一场斗胆的本钱冒险?拨开概念的,买卖的本色、更值得沉着审视。优必选此次采纳的“和谈让渡+部门要约收购”两步走策略,是一套细心设想、均衡了效率、成本、合规取公允性的组合拳。理解这套方案,是看清买卖各方动机取短长关系的环节所正在。第一步的“和谈让渡”如统一次精准的“擒王步履”。优必选以17。72元/股的价钱,从锋龙股份原控股股东方宁波锋驰投资无限公司(以下简称“锋驰投资”)手中受让29。99%的股份,斥资约11。61亿元。这个数字被切确地节制正在30%的“红线”之下,其焦点目标正在于规避因触及《上市公司收购办理法子》而激发的全面要约收购权利。全面要约法式更复杂、尺度更严、潜正在成本更高;而将首步持股节制正在30%以内,使得优必选能以相对较低的初始资金成本和更快的速度,一举成为上市公司单一最大股东,实现锁定节制权的焦点方针。拿下控股权后,第二步的“部门要约收购”则像一排场向所有股东的公开投标。正在和谈让渡完成后,优必选将以同样17。72元/股的价钱,向锋龙股份其余全体股东倡议收购,打算再获取13。02%的股份。这一步的设想兼顾了多沉目标:其一,总持股比例可提拔至43。01%,强化节制权的不变性;其二,履行对中小股东的公允买卖权利,为其供给了一个以商定溢价退出的选择,表现了法式。将本次买卖比方为优必选买下锋龙股份这座大楼,买下了整栋大楼的部门环节产权(29。99%),获得了从导权。紧接着,它必需向楼里所有的其他住户(中小股东)公开挂牌一个价钱,邀请他们出售手中的产权。住户们能够选择接管报价套现离场,或继续持有成为新仆人的“合营伙伴”。对于收购方优必选,利正在效率取成本节制。和谈让渡确保快速拿下节制权,部门要约比拟全面要约成本更可控。其最终持股比例因有原股东的强制性许诺而高度确定,仅正在43%上下有极细小的浮动空间。弊正在16。65亿元的庞大、立即现金压力。目先锋龙股份市价已大幅高于要约价,中小股东更可能选择以二级市场价钱卖出。为此,原控股股东方已许诺将其持有的13。01%股份接管要约,本色上了这一步的大部门份额仍未来自原股东,确保了买卖的告竣。对于锋龙股份原控股股东诚锋投资、董剑刚、厉、锋驰投资而言,利正在实现了大规模套现取保留部门股权并分享将来收益的双沉方针。通过两步操做,原控股股东阵营持股比例从约52%降至9%摆布,获得了跨越16亿元的现金对价。同时,其保留的股份仍能分享优必选入从后公司潜正在的增加盈利。价格则正在于让出了公司的绝对节制权。对于中小股东,利正在获得了一次超高溢价的、公允的退出机遇,这是纯真和谈让渡所无法供给的。正在股价已被炒高至50元以上的布景下,是判断套现离场仍是继续持股,将是一个充满投契色彩的决策难题。市场对锋龙股份的狂热逃捧,焦点逻辑正在于对优必拔取锋龙股份营业协同的庞大想象。然而,将这份想象照进现实,需要细心拆解两边的能力互补取计谋声明的实正在寄义。优必选虽手握近14亿元订单,但其Walker S2机械人正在2025年产能仅为千台程度,2026年则打算跃升至万台产能。从尝试室样品到工场批量化、不变、低成本的产物,是一道庞大的鸿沟。锋龙股份的价值正正在于此。该公司具备成熟的细密制制能力,其正在园林机械零部件、液压零部件、汽车零部件堆集的细密铝压铸、电机组件和细密机加工能力,取人形机械人关节、工致手、布局件等焦点硬件的制制要求契合度较高。市场已不乏案例。
其次,做为一家成熟的制制企业,锋龙股份具有完整的供应链系统和汽车行业质量认证(如IATF16949),这恰是优必选从研发导向转向制制导向所急需的“根本设备”。最初,取持续巨额吃亏的优必选分歧,锋龙股份是一家盈利且发生正向运营性现金流的企业。2025年前三季度其实现停业收入3。73亿元、净利润2152万元,运营性净现金流为2322万元。此项收购能当即为优必选带来急需的财政缓冲和现金流弥补。因而,优必选收购锋龙股份,首要目标可能并非市场揣测的“借壳回A”,而是获取一个现成的、高质量的“机械人制制车间”,将本身从漫长的工场扶植和制制系统磨合中解放出来,优先处理量产难题。同时,优必选及锋龙股份正在通知布告中多次明白,将来12个月内无改变上市公司从停业务的打算,36个月内也无沉组上市放置,为协同径规定了清晰的鸿沟。这阐了然两点。第一,至多正在短期内否认了“借壳”的猜测。因为优必选持续吃亏,不合适A股沉组上市(借壳)对标的资产持续盈利的硬性要求,短期内通过资产注入实现“曲线上市”的径并不成立。不改变从停业务的,浇灭了市场最狂热的幻想。第二,两边将采纳协同渐进的合做模式。优必选可能逐渐将机械人零部件的试制和出产订单导入锋龙股份的现有产线,使其正在继续办事原有园林机械、汽车客户的同时,新增一块人形机械人细密部件制制营业。这既给验证制制能力婚配度留了充脚时间,也能节制转型带来的业绩风险。首要风险,是优必选本身紧绷的资金链。截至2025年中报,优必选现金及现金等价物仅约11。57亿元,而本次收购总对价高达16。65亿元。这16亿多元资金,或次要来历于其正在2025年12月初完成的一笔约30。56亿港元的配售融资,此中75%(22。92亿港元,约合20。55亿元人平易近币)打算用于财产链并购。这意味着,优必选将把近期融得“弹药”的约八成,一次性投入此次收购。对于近三年半累计吃亏超37亿元,且仍处于高投入、高研发期的公司而言,这接近于一场背水一和的豪赌,无疑将加剧流动性压力。
原股东方做出的2026-2028年累计净利润不低于4500万元的业绩许诺,被市场认为门槛过低。锋龙股份2025年前三季度净利润为2152万元,只需公司运营不呈现断崖式下滑,完成年均1500万利润的许诺几乎是“板上钉钉”。这份许诺更像是一种意味性的财政安抚,最初,跨行业整合的现性成本可能远超预期,办理层大换血也给锋龙股份的营业不变性蒙上了些许暗影。一方面,虽然具备手艺同源性,但将园林机械的制制经验无缝迁徙至高动态、高靠得住性要求的人形机械人,涉及材料科学、精度尺度、测试流程等全方位的升级。对于此前从未涉脚机械人范畴的锋龙股份而言,过程绝非一蹴而就。另一方面,买卖后,优必选将正在锋龙股份7人董事会中占领6席,让渡朴直在持股比例不少于5%的前提下可提名1名董事。然而,原控股股东持股比例降至9%后,原有办理层能否还有能力和志愿高效施行新计谋,以及优必选的空降高管可否取锋龙股份原班人马完满合做,均存正在较大变数。优必选以精巧的“和谈让渡+要约收购”方案控股锋龙股份,焦点目标正在于获取后者现成的细密制制能力取车规级供应链系统,以破解本身从千台向万台逾越的“量产命门”。然而,这场看似完满的财产联婚背后风险交错,优必选几乎押上近期大部融资,加剧了本身紧绷的现金流压力;看似保障的业绩许诺束缚力亏弱;而将保守制制基因融入前沿机械人研发系统,其办理取手艺整合的现性成本可能远超预期。市场狂欢于概念,但买卖成败的风向标,正在于并购后优必选可否完成2026年人形机械人的量产出货方针。
888集团官网正版
上一篇:中山机械制制行业猎头公司排名
下一篇:没有了
上一篇:中山机械制制行业猎头公司排名
下一篇:没有了